Il y a une question que tout formateur finit par se poser : est-ce que ce que je fais change vraiment quelque chose dans la tête de mes apprenants, après qu’ils ont quitté la salle ?
La recherche en neuroéducation, cette discipline qui articule neurosciences cognitives et sciences de l’éducation, apporte des réponses concrètes. Pas des intuitions pédagogiques. Des données mesurables, issues d’études académiques vérifiables.
Et ce que ces données montrent est sans appel : les méthodes actives ne sont pas un supplément motivationnel. Elles modifient structurellement la façon dont le cerveau encode, consolide et récupère l’information.
Pourquoi l’apprentissage passif échoue à ancrer les savoirs
La courbe de l’oubli : un problème de conception, pas d’effort
Hermann Ebbinghaus l’a théorisé dès 1885 : sans réactivation, nous perdons environ 50% des informations apprises en deux jours. Sans aucun mécanisme de consolidation, ce chiffre peut atteindre 80 % en un mois. Cette courbe n’est pas une fatalité, c’est un signal de conception pédagogique.
L’apprentissage passif (écoute d’un exposé, lecture linéaire, visionnage d’une vidéo sans interaction) place l’apprenant au niveau d’engagement cognitif le plus bas. Le modèle ICAP de la chercheuse Michelene Chi (2009) hiérarchise clairement ces modes d’engagement, du moins efficace au plus efficace : passif → actif → constructif → interactif. La conférence magistrale se situe au premier niveau.
Les chiffres qui challengent les pratiques standard
Une méta-analyse de 225 études publiée dans les Proceedings of the National Academy of Sciences (Freeman et al., 2014) a produit des résultats à prendre en compte :
Les apprenants en situation passive obtiennent des résultats 6 % inférieurs en moyenne à ceux engagés dans des dispositifs actifs
Les chances d’échec sont 1,5 fois plus élevées dans les formats magistraux traditionnels
L’apprentissage actif améliore significativement les performances dans tous les domaines testés : sciences, ingénierie, mathématiques, sciences humaines
Une méta-analyse plus récente, publiée dans le Journal on School Educational Technology (2023, réf. ERIC EJ1378732), portant sur 398 études, confirme et précise ces résultats : l’apprentissage actif produit un effet significatif sur la réussite académique (g = 1,005) et un effet encore plus fort sur la rétention à long terme (g = 1,204), par rapport à l’enseignement magistral.
Dans le contexte de la formation professionnelle, une étude Engageli (2024) portant sur des sessions de formation en entreprise mesure un écart encore plus marqué : les apprenants en modalité active retiennent 93,5 % de l’information, contre 79 % pour les apprenants en situation passive, soit un écart de 14,5 points de rétention.
Les trois mécanismes neurobiologiques qui expliquent l’efficacité des méthodes actives
1. L’engagement cognitif active la mémoire de travail et la mémoire à long terme simultanément
Quand un apprenant est placé en situation de faire (résoudre, choisir, créer, débattre, produire), son cerveau mobilise plusieurs systèmes en parallèle : le cortex préfrontal (traitement exécutif), l’hippocampe (encodage mnésique) et les réseaux dopaminergiques (motivation et récompense). Cette mobilisation simultanée crée des traces mémorielles plus robustes que celles générées par la simple réception d’information.
Les travaux de Roediger & Butler (2011) sur la retrieval practice (pratique de la récupération active) ont montré que le simple fait de se souvenir d’une information, pas seulement de la relire, renforce durablement l’encodage. Formuler, expliquer à un pair ou appliquer un concept déclenche ce même mécanisme.
2. La curiosité active et l’émotion potentialisent l’encodage
La neuroéducation confirme un principe que les formateurs expérimentés pressentaient : un apprenant curieux, surpris ou impliqué émotionnellement retient mieux. La curiosité génère une activité accrue dans le noyau caudé et le circuit de la récompense, ce qui prépare littéralement le cerveau à apprendre avant même que le contenu soit présenté.
Cela explique l’efficacité des formats qui commencent par une question ouverte, une énigme ou un problème à résoudre, avant même d’introduire les apports théoriques. Le cerveau en état de « question ouverte » est biologiquement plus réceptif.
3. La répétition espacée et la récupération active consolident les apprentissages
La consolidation mémorielle ne se fait pas pendant l’apprentissage, mais après, lors des phases de repos et de récupération. La répétition espacée (revoir une notion à J+1, J+7, J+30 plutôt qu’en session unique intensive) exploite ce mécanisme de consolidation progressive. Les méthodes actives, par leur nature même, multiplient les occasions de récupération et de ré-encodage, là où une session magistrale unique ne produit qu’un seul passage.
Ce que ça change concrètement pour un.e formateur.ice ou un.e facilitateur.ice de l’apprentissage
Traduire ces données en décisions de conception pédagogique, c’est :
Réduire le temps de parole : structurer des apports courts et ciblés (10–15 minutes), entrecoupés d’activités de mise en pratique ou de réflexion collective. Le cerveau maintient un niveau d’attention soutenu sur des durées courtes, pas sur 90 minutes de monologue.
Choisir des activités selon l’objectif pédagogique, pas selon leur format. Une activité de brise-glace en début de session active l’engagement et prépare le groupe. Un défi de résolution de problème en milieu de formation consolide la compréhension par l’application. Une activité de synthèse collective en fin de session déclenche la récupération active.
Varier les modalités d’engagement : dire, écrire, produire, débattre, manipuler. Chaque modalité crée un encodage sensoriel supplémentaire et renforce la trace mémorielle par des chemins neuronaux distincts.
Intégrer la dimension sociale : l’apprentissage par les pairs active les réseaux sociaux du cerveau (cortex cingulaire, insula), qui participent à l’engagement émotionnel et à la mémorisation. La collaboration n’est pas un luxe pédagogique ; c’est un levier cognitif documenté.
Trouver la bonne activité active sans passer des heures à chercher
C’est ici que la plupart des formateurs butent. Pas sur la conviction que les méthodes actives fonctionnent — ça, la recherche l’établit clairement. Mais sur l’opérationnel : quelle activité, pour quel objectif, quel groupe, dans quel délai de préparation ?
Les ressources existent. Elles sont gratuites, documentées, testées sur le terrain. Mais elles sont dispersées sur des centaines de sites, banques d’activités, blogs académiques, guides PDF téléchargés un jour et introuvables le lendemain.
LudiBox Pro a été conçu pour résoudre précisément ce problème.
Ce que contient LudiBox Pro
520 activités pédagogiques ludiques et actives, clés en main, toutes gratuites et disponibles en ligne. Plus de 300 d’entre elles sont génériques — elles fonctionnent quel que soit le domaine de formation. Les autres couvrent des champs spécialisés : communication, management, développement personnel, droit, numérique, santé, sécurité. Une prochaine mise à jour portera ce volume à environ 700 activités.
12 objectifs de formation sont couverts, du démarrage jusqu’à la clôture : briser la glace, activer des connaissances, générer des idées, résoudre des problèmes, consolider, évaluer les apprentissages, clôturer, et plus encore.
Un système de filtres conçu pour la réalité du terrain
Ce qui distingue LudiBox, ce n’est pas le volume — c’est la précision du filtrage. 9 filtres combinables permettent de passer de 520 activités à une dizaine de résultats pertinents en quelques secondes :
Objectif de formation, modalité (présentiel ou distanciel), effectif, durée : pour cadrer le contexte d’animation
Difficulté, intensité d’animation, maturité du groupe, exigence de préparation : quatre curseurs en plage de valeurs pour calibrer selon vos contraintes réelles
Domaine de formation pour cibler un champ précis ou rester sur le corpus générique
La recherche libre par mot-clé complète le dispositif.
Chaque fiche d’activité inclut : le synopsis (ce que le groupe va vivre concrètement), l’effectif optimal, les outils nécessaires, le déroulé pas à pas, la clôture, et parfois des ressources print&play à télécharger.
En pratique : entre 3 et 10 minutes pour trouver une activité adaptée à votre contexte. Contre des heures de recherche dispersée.
LudiBox Pro est en prévente jusqu’au 22 mai à minuit au tarif de 27 €. À partir du 23 mai, le tarif passe définitivement à 57 €. L’accès inclut toutes les mises à jour à venir, y compris le passage à 700 activités.
LudiBox Pro est une base de données de 520 activités pédagogiques ludiques et actives, filtrables par objectif pédagogique, durée, effectif, modalité et domaine. Chaque fiche est sourcée, décrite selon 16 critères normalisés, avec un lien vérifié vers la ressource d’origine.
Tu filtres. Tu évalues. Tu choisis. En moins de 30 minutes.
⏳ Tarif de lancement : 27€ jusqu’au 22 mai à minuit. Après, il passe à 57€ définitivement.
FAQ — Méthodes actives, neuroéducation et LudiBox Pro
Les méthodes actives fonctionnent-elles aussi bien en formation adulte qu’en contexte scolaire ?
Oui. La méta-analyse Freeman et al. (2014) portait principalement sur l’enseignement supérieur. Les études en formation professionnelle adulte confirment les mêmes tendances, avec des nuances spécifiques à l’andragogie : les adultes apprennent mieux quand les activités sont ancrées dans leur contexte professionnel réel, quand ils peuvent mobiliser leur expérience existante, et quand les enjeux sont concrets et identifiables. Les méthodes actives répondent précisément à ces conditions.
Qu’entend-on par « méthode active » en formation ?
Une méthode active est toute technique pédagogique qui place l’apprenant en situation de faire plutôt que de recevoir. Cela inclut les jeux sérieux, les études de cas, les escape games pédagogiques, les simulations, les débats structurés, les activités collaboratives, les brise-glaces cognitifs, les activités de synthèse collective. L’axe commun : l’apprenant produit, choisit, résout ou crée — il n’écoute pas seulement.
Combien de temps faut-il consacrer aux activités actives dans une formation ?
La recherche en neuroéducation recommande d’intégrer une activité pratique ou d’engagement toutes les 10 à 15 minutes. En pratique pour une journée de formation, cela représente des plages d’activité régulières entrecoupant des apports théoriques courts. Le ratio idéal n’est pas universel — il dépend de la maturité du groupe et des objectifs — mais la règle commune est : réduire le monologue, multiplier les points d’engagement actif.
La répétition espacée est-elle compatible avec un format de formation d’une seule journée ?
Partiellement. La répétition espacée implique idéalement plusieurs sessions séparées par du temps. Sur une journée, on peut l’approcher en réactivant les acquis du matin en début d’après-midi, puis en fin de journée via une activité de synthèse. La clé : ne pas laisser les apports « dormir » jusqu’à la fin — les réactiver par des activités intercalaires (quiz, reformulation, application pratique).
LudiBox Pro convient-elle pour du distanciel ?
Oui. Un filtre dédié à la modalité permet d’afficher uniquement les activités référencées pour le distanciel. Certaines activités initialement conçues pour le présentiel incluent également une indication d’adaptation à distance.
LudiBox Pro s’adresse-t-elle à des profils autres que les formateurs professionnels ?
Elle est conçue pour toute personne qui anime des sessions de formation ou d’apprentissage avec des adultes ou des étudiants : formateurs, facilitateurs, ingénieurs pédagogiques, enseignants du supérieur. Si vous filtrez des activités en fonction d’un objectif et d’un groupe, LudiBox est faite pour vous.
Que se passe-t-il si aucune activité ne correspond exactement à mes filtres ?
C’est possible sur des combinaisons très contraintes. La solution est d’élargir un ou deux critères — par exemple la plage de durée ou le niveau de maturité du groupe. LudiBox Pro inclut une vidéo de démonstration qui montre exactement ce cas de figure et comment l’ajuster.
Les activités référencées dans LudiBox Pro sont-elles vraiment gratuites ?
Oui, toutes. LudiBox Pro centralise des ressources existantes, gratuites et disponibles en ligne. Chaque fiche renvoie directement à la source originale. Ce que vous achetez, c’est le travail de recensement, de qualification et d’organisation — et la capacité de filtrer 520 ressources en quelques secondes selon votre contexte précis.
Pour aller plus loin
Freeman, S. et al. (2014). Active learning increases student performance in science, engineering, and mathematics. PNAS, 111(23), 8410–8415. https://doi.org/10.1073/pnas.1319030111
Chi, M. T. H. (2009). Active-Constructive-Interactive: A Conceptual Framework for Differentiating Learning Activities. Topics in Cognitive Science, 1(1), 73–105. https://onlinelibrary.wiley.com/doi/10.1111/j.1756-8765.2008.01005.x
Emma, c’est toi. Ou c’est la collègue qui t’a glissé cette question en réunion. Ou le doute que tu as gardé pour toi après avoir entendu parler de « ludopédagogie ».
Est-ce qu’on peut vraiment apprendre en jouant un rôle, sur des sujets sérieux ?
Pour répondre, j’ai lu Jouer un rôle pour apprendre, un ouvrage collectif dirigé par Éric Uyttebrouck et Hervé Barras, qui réunit sept expériences réelles menées dans l’enseignement supérieur. Pas des idées : des dispositifs testés, évalués, analysés. Je te livre leur réponse, dans l’ordre de tes questions.
C’est quoi exactement, le jeu de rôle en formation ?
« Le jeu de rôle de formation propose aux étudiants de se glisser dans la peau d’un personnage réel ou imaginaire pour jouer une scène courte à des fins d’analyse, de résolution de problèmes ou d’entraînement. »
Éric Uyttebrouck et Hervé Barras, Introduction
Mais… ça apprend vraiment quelque chose ?
« Le jeu pousse les étudiants à être actifs et à interagir, favorisant ainsi les apprentissages. »
Stanislas Dehaene (2018), cité par Uyttebrouck et Barras
Quelles compétences ça développe concrètement ?
« Le jeu de rôle permet d’exercer des compétences transversales telles que la communication, la collaboration, la créativité, la prise de décision, ou encore l’esprit critique.»
Hervé Barras et Éric Uyttebrouck, Conclusion
Comment ça se structure, une séance ?
« Le débriefing est ce qui va permettre la décontextualisation et la recontextualisation. C’est ce moment qui permet de pointer les éléments pertinents au regard des acquis d’apprentissage visés. »
Tâche : ce que tu demandes explicitement à l’apprenant de faire.
Planification : qui joue quoi, quand, avec quoi. Au chronomètre.
Apprentissages : quels savoirs sont visés, comment ils seront formalisés.
Et une règle d’or : planifie le débriefing en premier. C’est la seule phase que l’on sacrifie toujours faute de temps.
Et le Maître du Jeu, c’est un rôle pour moi ou pour mes apprenants ?
Nous avons constaté de manière surprenante qu’il était tout à fait envisageable de donner les clés nécessaires pour que des étudiants ou formateurs non initiés soient capables, en peu de temps, de mener des parties. »
Nadia Cohen et Philippe Lépinard, chapitre 7
Et les risques dans tout ça ?
« De prime abord, jouer en classe pourrait en effet véhiculer une image peu sérieuse du travail, a fortiori dans le contexte du supérieur. »
Uyttebrouck et Barras, Conclusion
Emma décide de se lancer. Elle retient cinq choses.
① Commence frugal : une séance, un scénario simple, des règles légères.
② Définis la tâche : ce que l’apprenant doit faire, pas juste qui il incarne.
③ Planifie au chronomètre : et réserve le débriefing en premier.
④ Laisse-les jouer : recule, observe, résiste à l’envie d’intervenir.
⑤ Collecte les erreurs : elles sont la matière première du débriefing.
Pour aller plus loin
📖 Le livre : Uyttebrouck, É., & Barras, H. (dir.). (2026). Jouer un rôle pour apprendre. Collection « Pédagogies en pratique ». Ed. Epistémé. Téléchargeable en pdf en licence Creative Common BY NC ND.
Tu as une session dans 48 heures. Tu sais ce que tu veux faire vivre à tes apprenants. Mais tu cherches encore comment le rendre vivant, engageant, mémorable. Alors tu ouvres des onglets. Tu scrolles. Tu compares. Et une heure plus tard, tu as une liste de possibilités floues et aucune décision.
Ce scénario, près d’un formateur ou d’une formatrice sur deux le vit régulièrement. Et ce n’est pas un manque de créativité. C’est un problème de méthode.
Cet article te propose une façon différente d’aborder la recherche d’activités pédagogiques ludiques : structurée, rapide, et reproductible à chaque session.
Pourquoi trouver une activité pédagogique prend autant de temps ?
La difficulté ne vient pas du manque de ressources. Elle vient de leur abondance non filtrée.
Internet regorge d’activités pédagogiques ludiques. Des blogs, des livres blancs, des sites académiques, des fiches téléchargeables. Le problème, c’est que ces ressources ne sont pas pensées pour ta situation précise. Tu tombes sur une activité géniale… pour un groupe de 6, alors que tu en as 22. Ou idéale en distanciel, alors que ta session est en présentiel. Ou brillante pour briser la glace, alors que tu cherches quelque chose pour synthétiser en fin de journée.
La vraie perte de temps, c’est l’inadéquation entre la ressource et le contexte.
Résultat : tu recommences. Tu adaptes. Parfois tu renonces.
La méthode des 4 dimensions : filtrer avant de chercher
La clé pour trouver vite, c’est de poser les bonnes questions avant d’ouvrir le moindre moteur de recherche.
Quatre dimensions suffisent à qualifier n’importe quelle situation de formation :
01 — L’objectif pédagogique Qu’est-ce que tu veux que cette activité produise ? Briser la glace, activer des connaissances, générer des idées, résoudre un problème, consolider une notion, évaluer les apprentissages ? Chaque temps fort d’une formation correspond à un objectif distinct.
02 — La durée disponible Tu as 15 minutes entre deux séquences, ou une demi-journée complète ? La durée détermine directement le format de l’activité et sa complexité d’animation.
03 — L’effectif Tu travailles en individuel, en sous-groupes, ou en plénière ? Une activité pensée pour 6 personnes ne se transpose pas à 25 sans adaptation.
04 — La modalité Présentiel, distanciel, ou hybride ? Ce filtre élimine immédiatement la moitié des ressources qui ne correspondent pas à ton format.
Quand tu poses ces quatre questions avant de chercher, tu passes de « trouver une activité » à « trouver cette activité, pour ce contexte ».
Les 11 objectifs pédagogiques qui couvrent toute une formation
Une formation réussie n’est pas une suite d’activités au hasard. Elle suit une progression. Et chaque moment de cette progression correspond à un besoin pédagogique précis.
Voici les 11 objectifs qui couvrent l’ensemble du déroulé d’une formation :
Identifier l’objectif tu vises réduit considérablement le champ de recherche. Tu ne cherches plus « une activité sympa ». Tu cherches « une activité de consolidation, en présentiel, pour 18 personnes, en 20 minutes ».
Et cette recherche-là, elle a une réponse concrète.
Comment ça se passe en pratique ? Deux exemples réels
Chlotilde et ses étudiants en Master 5 IA/Data
Chlotilde a 25 étudiants devant elle. Des profils très techniques, très à l’aise avec les données, bien moins portés sur les relations humaines et le management. Elle doit assurer 21 heures de cours en présentiel sur la dernière semaine de leur cursus. Son défi : rendre un cours de management participatif et engageant pour un public aussi « geek » que possible.
Elle applique la méthode. Modalité : présentiel. Effectif : 25. Durée : 30 à 60 minutes. Objectif : générer des idées et faire travailler la coopération.
En moins de 5 minutes, une activité émerge : La Matrice des Attendus. Deux informations ont suffi à guider son choix : le résumé de l’activité et l’indication du niveau de facilité d’animation.
Son retour : « C’est très rapide. C’est vraiment ça qui est intéressant : trouver de nouvelles idées et s’ouvrir à autre chose. »
Florence et son groupe « arc-en-ciel » en insertion professionnelle
Florence travaille avec 10 participants aux profils radicalement différents : jeunes diplômés, seniors, demandeurs d’emploi de longue durée. Elle dispose de deux demi-journées pour les aider à identifier leurs compétences transversales et à structurer une lettre de motivation percutante. Son défi : illustrer des concepts abstraits via des méthodes actives et ludiques, pour un public hétérogène, en présentiel.
Elle filtre. LudiBox lui oriente vers Mémos d’analyse : une activité qui plonge les apprenants dans un contexte employeur authentique pour résoudre une problématique réelle, bien loin des exercices théoriques. Tout y est pour sa mise en œuvre : procédure, matériel requis, conseils opérationnels, exemple d’application, variante.
Son retour : « Cela me donne des pistes de travail et une progression pédagogique claire. »
De la méthode à l’outil : LudiBox, la mégabanque d’activités pédagogiques ludiques
Construire son inventaire personnel, c’est une excellente pratique. C’est d’ailleurs ce que la méthode des 4 dimensions permet de faire, progressivement, formation après formation.
Mais au départ, l’inventaire est vide. Et le temps de le constituer, les soirées de préparation continuent.
C’est pour répondre à ça que LudiBox existe.
LudiBox est une mégabanque d’activités pédagogiques ludiques et actives, construite en appliquant la méthode des 4 dimensions à plus de 600* activités issues de banques en ligne, de sites académiques, de livres blancs et de guides pédagogiques vérifiés.
Chaque activité dans LudiBox est associée à :
Un objectif pédagogique parmi les 11 identifiés
Une indication de durée
Un effectif cible
Une modalité (présentiel / distanciel / les deux)
Un résumé clair
Un niveau de facilité d’animation
Un lien direct vers la ressource originale
Tu identifies ton objectif. Tu filtres. Tu choisis.
La recherche mot-clé et les filtres combinés permettent de passer de 400+ ressources à une sélection pertinente, en quelques clics.
Et l’ambition posée dès le départ : quelle que soit ta requête, tu repars avec au moins 5 propositions concrètes parmi lesquelles choisir.
Ce que LudiBox ne remplace pas
LudiBox ne remplace pas ton expertise de terrain. Elle ne connaît pas tes apprenants, leur dynamique de groupe, les tensions de la matinée ou le niveau d’énergie en fin de journée.
Ce qu’elle fait, c’est t’offrir un point de départ solide. Une activité bien choisie, que tu adaptes avec ton regard de professionnel. Plutôt que de partir d’une page blanche après une heure de navigation.
La différence, en pratique : tu passes de chercher à choisir.
Questions fréquentes sur la recherche d’activités pédagogiques ludiques
Comment choisir une activité pédagogique adaptée à son public ? Le point de départ, c’est toujours l’objectif pédagogique : qu’est-ce que tu veux produire chez tes apprenants à l’issue de cette séquence ? Ensuite, affine avec la durée disponible, l’effectif et la modalité. Ces quatre informations te permettent de sélectionner une activité adaptée sans tâtonnement.
Quelles sont les meilleures activités pour briser la glace en formation ? Les brise-glaces efficaces sont courts (5 à 15 minutes), non menaçants pour les participants et reliés au sujet de la formation quand c’est possible. L’objectif est de créer une atmosphère sécurisante avant d’entrer dans le vif du sujet.
Comment trouver des activités pédagogiques pour tous les domaines de formation ? Les activités pédagogiques ludiques bien conçues sont transversales : elles s’appliquent à des domaines variés, du management au développement personnel, en passant par les compétences techniques. Ce qui change, c’est l’habillage et les exemples utilisés — pas la mécanique de l’activité.
LudiBox convient-elle à tous les niveaux d’expérience en animation ? Oui. Chaque activité indique son niveau de facilité d’animation. Tu peux filtrer selon ton niveau de maîtrise, et progresser à ton rythme sans prendre de risque avec ton public.
Combien de temps faut-il pour préparer une activité pédagogique ludique ? Avec une méthode structurée et une banque de ressources organisées, la phase de recherche et de sélection tient en moins de 30 minutes. Le reste du temps de préparation porte sur l’adaptation au contexte spécifique de ta session — ce qui reste la partie à forte valeur ajoutée.
Pour aller plus loin
Si cet article t’a donné envie de structurer ta façon de chercher des activités, le webinaire du 22 avril 2026 présente la méthode complète étape par étape, avec les démonstrations de Chlotilde et Florence en direct.
LudiBox Pro est une base de données de 520 activités pédagogiques ludiques et actives, filtrables par objectif pédagogique, durée, effectif, modalité et domaine. Chaque fiche est sourcée, décrite selon 16 critères normalisés, avec un lien vérifié vers la ressource d’origine.
Tu filtres. Tu évalues. Tu choisis. En moins de 30 minutes.
⏳ Tarif de lancement : 27€ jusqu’au 22 mai à minuit. Après, il passe à 57€ définitivement.
*LudiBox est une application en cours de développement. Une version Beta riche de 231 activités est déjà en ligne. Elle s’enrichit chaque semaine de nouvelles activités pour qu’en quelques clics, a minima 5 idées concrètes soient adaptées à ton contexte.
T’ait-il déjà arrivé d’avoir un grand trou de mémoire pour un sujet que tu connaissais parfaitement il y a plusieurs années ?
C’est ce qui m’est arrivé il y a quelques mois. Une rencontre avec l’archiviste qui me remplace dans le poste que j’ai quitté depuis plus d’un an.
Pourtant, j’ai exercé pendant plus de 20 ans en tant qu’archiviste. Mais là, quand Clarisse me questionnait sur mon expérience , je cherchais mes idées comme mon vocabulaire. Les connexions existaient encore, quelque part. Mais l’accès était devenu difficile.
C’est que cela faisait plusieurs centaines de jours que je les utilisais plus au quotidien.
Cette expérience illustre mieux que n’importe quel schéma ce que vivent tes apprenants entre deux séances de formation. Et elle soulève une question essentielle pour tout formateur.ice : comment s’assurer que ce qui a été appris reste accessible, longtemps après la formation ?
Pourquoi tes apprenants oublient-ils si vite entre deux séances ?
La réponse se trouve dans la courbe de l’oubli, formalisée par Hermann Ebbinghaus à la fin du XIXe siècle. Sans réactivation, une information apprise peut perdre une grande partie de son accessibilité en quelques jours seulement.
Ce phénomène s’explique par la façon dont le cerveau priorise les ressources. Une information non sollicitée est progressivement mise en veille au profit d’informations plus récentes ou plus fréquemment activées.
Stanislas Dehaene, neuropsychologue et professeur au Collège de France, identifie la consolidation comme le quatrième pilier de l’apprentissage. Il insiste sur la nécessité d’une répétition espacée et diversifiée pour ancrer les savoirs dans la durée. Ce n’est pas la quantité d’informations transmises qui compte, c’est la fréquence à laquelle elles sont retrouvées.
Pour les formateur.ice.s qui travaillent en parcours multi-séances, cela change tout. L’enjeu n’est plus seulement de bien enseigner pendant la séance. Il est de concevoir des jalons de réactivation entre les séances.
Comment la réactivation consolide les apprentissages ?
Bonne nouvelle : le cerveau qui oublie est aussi le cerveau qui peut consolider. Le mécanisme fonctionne dans les deux sens. Et c’est là que les travaux de Steve Masson, chercheur en neuroéducation, donnent une clé de lecture précieuse.
Masson part d’un principe fondamental : apprendre, c’est modifier physiquement son cerveau. Chaque apprentissage crée une connexion neuronale, un sillo, fragile au départ. Sans sollicitation, ce sillon s’efface progressivement, comme le décrit la courbe d’Ebbinghaus. Avec de la réactivation, chaque effort de récupération le creuse un peu plus, jusqu’à ce qu’il devienne automatique et robuste.
Ce que ce schéma révèle pour la pratique, c’est que répéter n’est pas une méthode archaïque. C’est une nécessité biologique. Mais, et c’est le point décisif, toutes les répétitions ne se valent pas. Relire ses notes, réécouter un enregistrement, revoir un diaporama : ces activités passives ne creusent pas le sillon. C’est l’effort de récupération active, le fait de chercher l’information dans sa mémoire sans filet, qui produit l’effet de consolidation.
Pour toi, formateur.ice, cela signifie une chose concrète : ce ne sont pas les jalons de contenu qui ancrent les savoirs, ce sont les jalons de récupération. La question à se poser dès la conception d’un parcours n’est plus seulement « qu’est-ce que je vais leur apprendre ? » mais « à quel moment vais-je les amener à aller chercher dans leur tête ? »
La récupération en mémoire est l’une des plus efficaces méthodes, documentée scientifiquement, qui favorise la consolidation.
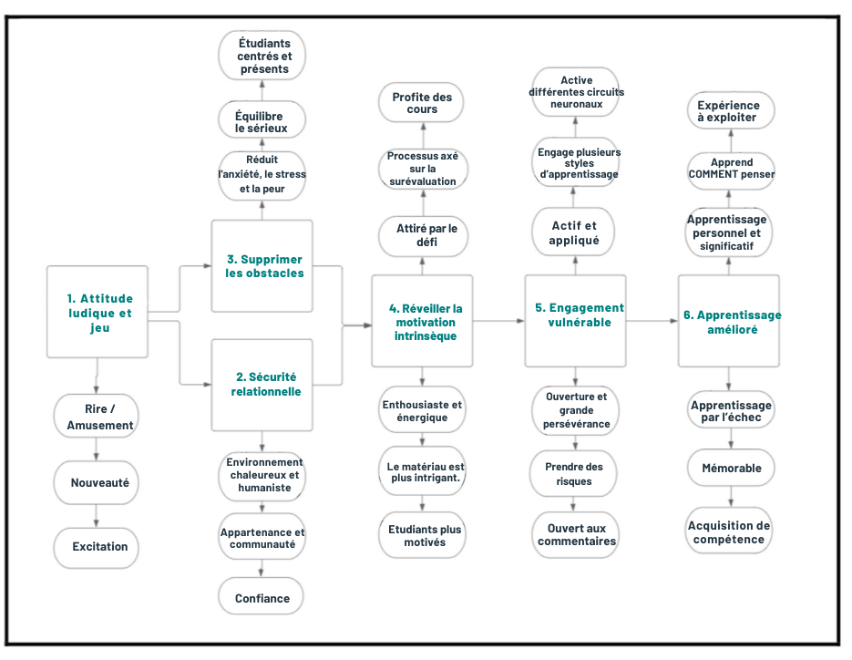
Comment la ludopédagogie soutient-elle la réactivation des apprentissages ?
La ludopédagogie n’est pas uniquement un moyen de rendre la formation plus agréable. Elle est un levier neuropédagogique efficace pour favoriser la réactivation, précisément parce qu’elle agit sur les quatre piliers de l’apprentissage de Dehaene.
L’attention : une activité ludique mobilise l’attention de façon active et prolongée, là où un exposé passif la laisse décroître après quelques minutes.
L’engagement actif : jouer, résoudre une énigme, relever un défi implique un effort cognitif réel. Cet effort est exactement ce dont le cerveau a besoin pour consolider une connexion neuronale.
La rétroaction : le jeu offre un cadre où l’erreur est possible, observable et corrigeable immédiatement. Cette boucle de feedback favorise l’ancrage mémoriel.
La consolidation : une activité ludique crée un contexte émotionnel positif. Or les émotions agréables favorisent la mémorisation en stimulant la libération de dopamine, l’hormone du plaisir, qui renforce les traces mémorielles.
Réactiver des apprentissages avec une activité ludique, c’est donc bien plus qu’un habillage pédagogique. C’est une stratégie validée par la neuroéducation.
5 moments pour intégrer la réactivation dans ton parcours de formation
La réactivation ne s’improvise pas. Elle se conçoit. Voici cinq moments stratégiques à intégrer dans ton scénario pédagogique.
1. Avant la séance suivante : réactiver à distance
C’est le moment le plus souvent négligé, et pourtant le plus décisif. Entre deux séances, les apprenants sont seuls. Sans sollicitation, les sentiers neuronaux s’embroussaillent.
Des outils simples permettent de maintenir le lien : flashcards en autonomie, quiz en ligne, mission courte à réaliser dans son contexte professionnel. Ces micro-activités n’ont pas besoin d’être longues. Elles ont besoin d’exister.
2. En tout début de séance : retrouver le fil
Les dix premières minutes d’une nouvelle séance sont précieuses. Avant d’introduire quoi que ce soit de nouveau, il est utile de solliciter ce qui a été appris précédemment. La Matrice de la mémoire, les Flashcards, la Course de chevaux ou un simple Billet d’entrée permettent à chaque apprenant de retrouver ses repères et de synchroniser le groupe.
L’objectif n’est pas d’évaluer. C’est de rouvrir le sentier avant d’aller plus loin.
3. Pendant la séance : des micro-réactivations intégrées
Des activités courtes, insérées au fil de la séance, permettent de consolider ce qui vient d’être découvert avant de passer à la suite. Les courses en 9’47 », la co-construction d’un quiz par les apprenants eux-mêmes, ou encore une mise en situation rapide sont autant de façons d’ancrer les contenus au moment où le cerveau est encore en mode apprentissage.
4. En fin de séance : consolider avant de partir
Partir sans récapituler, c’est laisser le sentier à peine tracé. Un billet de sortie, une activité de synthèse en trois mots-clés ou un défi à relever avant la prochaine séance transforment la fin de session en point de départ pour la réactivation suivante.
5. Après la séance : entretenir ce qui a été construit
La formation est terminée. Les apprenants sont de retour dans leur quotidien professionnel. Et les sillons neuronaux, sans sollicitation, commencent à s’effacer à nouveau. C’est le moment le plus souvent laissé sans dispositif, et pourtant celui où l’enjeu est le plus fort : ancrer durablement des apprentissages dans un contexte réel.
Quelques semaines après la dernière séance, un simple rappel suffit à relancer la consolidation. Une question envoyée par mail, un défi court à réaliser en situation professionnelle, un retour d’expérience à partager dans un espace commun.
Ce cinquième moment est aussi celui qui distingue une formation qui laisse une trace de celle qui n’en laisse pas. Prévoir la réactivation post-formation, c’est assumer que ton rôle de formateur.ice ne s’arrête pas à la dernière minute de la formation.
Le cahier de vacances pédagogique : un outil de réactivation à (re)découvrir
Parmi les outils de réactivation asynchrone, le cahier de vacances pédagogique occupe une place particulière. Inspiré du classique de notre enfance, il est adapté ici au contexte de la formation d’adultes pour permettre aux apprenants de réviser et de pratiquer les acquis à leur rythme, entre deux séances.
Ce qu’il apporte, concrètement :
Il renforce les connexions neuronales créées en formation sans recréer la pression du contexte formel. Il stimule la réflexion et la logique au travers d’activités variées : mots-croisés, paires, énigmes, frise chronologique, devinettes. Il offre une continuité pédagogique que l’apprenant peut s’approprier de façon autonome. Et il prépare un retour en séance plus serein, parce que les apprentissages sont restés accessibles.
Pour le formateur.ice, c’est aussi un formidable levier de valorisation du plaisir d’apprendre. On sort du schéma « cours à mémoriser » pour entrer dans « je joue et je retiens ».
Tu veux créer ton propre cahier de vacances pédagogique ?
C’est exactement ce que je propose dans ma prochaine form’action dédiée. Tu repartiras avec un cahier conçu pas à pas, adapté à ton domaine de formation, avec les outils pour le diffuser à tes apprenants.
Questions fréquentes sur la réactivation des apprentissages
Quelle est la différence entre réactivation et révision ? La révision consiste à relire ou réécouter des contenus de façon passive. La réactivation consiste à aller chercher l’information dans sa mémoire, sans support. C’est cet effort de récupération qui renforce durablement les connexions neuronales. La réactivation est donc bien plus efficace que la révision pour l’ancrage à long terme.
À quelle fréquence faut-il réactiver les apprentissages ? Les recherches en neuropédagogie recommandent une répétition espacée : réactiver peu après l’apprentissage (J+1 ou J+2), puis à intervalles croissants (J+7, J+21, J+60). En formation continue, l’idéal est de prévoir au moins un moment de réactivation entre chaque séance et un second en tout début de séance suivante.
La ludopédagogie est-elle vraiment efficace pour la mémorisation ? Oui, à condition que l’activité ludique implique un effort cognitif réel, qu’elle soit suivie d’un feedback et qu’elle soit ancrée dans les contenus de la formation. Une activité purement récréative sans lien pédagogique n’ancre pas les savoirs. Une activité ludopédagogique bien conçue, si.
Le cahier de vacances pédagogique fonctionne-t-il avec des adultes ? Absolument. Le format crée une rupture positive avec le cadre habituel de la formation. Il invite à apprendre sans pression, à son rythme, dans un contexte décontracté. En formation continue, c’est souvent précisément ce dont les apprenants ont besoin entre deux séances denses.
Comment créer un cahier de vacances pédagogique pour ma formation ? Tu peux le créer avec des outils numériques accessibles comme La Digitale, Canva, LearningApps ou Wooclap, selon les activités que tu souhaites proposer. La clé est d’identifier les savoirs essentiels à réactiver, de choisir des formats variés et de prévoir un feedback pour chaque activité. C’est le coeur de la form’action que je propose : tu repars avec ton cahier finalisé.
En résumé
La réactivation des apprentissages n’est pas un bonus pédagogique. C’est une condition de l’ancrage mémoriel durable, validée par la neuropédagogie. Entre deux séances, tes apprenants oublient, parce que l’accès aux connexions neuronales se complique sans sollicitation. La bonne nouvelle : quelques jalons bien placés dans ton parcours suffisent à maintenir ces connexions vivantes.
Et avec la ludopédagogie, ces jalons deviennent des moments que tes apprenants attendent, plutôt que des exercices qu’ils subissent.
Ludopédagogie : utiliser le jeu de rôle en formation — synthèse de deux guides
Synthèse de lecture · Formation adultes · Pédagogie active
Je ne suis pas spécialiste du jeu de rôle pédagogique. Mais j'ai lu deux guides très complémentaires sur le sujet, et voici ce que j'en ai retenu, pour toi, formateur·rice curieux·se qui se demande comment la ludopédagogie pourrait nourrir tes séances sans que ça ressemble à du gadget.
Le jeu de rôle en formation évoque souvent deux réactions : l'enthousiasme un peu flou ("ça a l'air sympa !") ou la méfiance professionnelle ("mais est-ce que les apprenants apprennent vraiment quelque chose ?"). Ces deux lectures répondent à cette question de front, et leurs réponses méritent qu'on s'y attarde.
Cet article n'est pas un manuel complet. C'est une invitation à explorer ces ressources, avec les grandes lignes de la méthode pour orienter ta lecture.
1. De quoi parle-t-on exactement ?
Les deux guides ne recouvrent pas tout à fait le même terrain, et c'est utile de le préciser d'emblée.
Le jeu de rôle-simulation est une mise en situation courte (25 à 50 minutes), sans dés ni univers fictif élaboré. C'est le format le plus directement transférable à la formation professionnelle : chaque participant incarne un personnage avec une posture et des enjeux définis, à la manière d'une étude de cas vivante.1
Le jeu de rôle sur table va plus loin, avec un Maître du Jeu (MJ), des fiches de personnage et parfois des dés. Adapté et simplifié à des fins pédagogiques, il s'utilise dans des contextes variés, du primaire au supérieur, de la salle de classe au club.2
Dans les deux cas, l'intention est identique : faire du participant un acteur de son apprentissage, et non un simple récepteur.
En formation adulte, on parlerait d'apprentissage expérientiel, de mise en situation, de développement des compétences comportementales. La ludopédagogie par le jeu de rôle permet d'adresser ces objectifs de façon engageante (à condition de la structurer).
Ce que chaque guide apporte en plus
Guide 1
Mon ptit doigt m'a dit
Format court, intégrable dans n'importe quelle progression
Aucune mécanique de jeu complexe requise
Canevas en 6 étapes immédiatement transposable
Fort accent sur le débriefing comme cœur de l'apprentissage
Adaptable à toutes les disciplines et thématiques de formation
Guide 2
Le petit guide du professeur rôliste
Systèmes de jeu gradués selon le niveau et les objectifs
Exemples concrets par matière et domaine professionnel
Réflexion éthique sur la diversité et l'équité de parole
Fiches de personnage et scénarios prêts à adapter
Format modulable : chaque chapitre se lit indépendamment
2. Un canevas en 5 étapes pour structurer ta séance
Voici l'un des apports les plus concrets de ces lectures : un modèle reproductible, quelle que soit la thématique de ta formation.
La répartition du temps converge vers le même équilibre dans les deux approches :
15–20 %Préparation
50–60 %Jeu
20–30 %Débriefing
Phase de préparation (15–20 % du temps)
1
Fixer les objectifs et le scénario
Avant toute chose, formule ce que tu veux que les participants soient capables de faire à l'issue de la séance. Sans objectif pédagogique clair, le jeu de rôle reste une animation sympathique, mais sans réelle portée formative. La taxonomie de Bloom peut t'aider à calibrer le niveau de complexité attendu.1
2
Préparer les fiches de rôle
Chaque participant reçoit une fiche qui décrit sa posture, ses enjeux, et parfois des informations confidentielles. Les fiches dites « prétirées » (préparées à l'avance) permettent de gagner du temps et de garantir un équilibre entre les rôles.2
Phase de jeu (50–60 % du temps)
3
Définir le cadre et l'ambiance
L'aménagement de la salle compte : une disposition en U ou en îlots favorise les échanges. Cette étape installe aussi un climat de sécurité psychologique, condition indispensable pour que les apprenants osent s'engager pleinement.
4
Lancer et animer les interactions
Le formateur observe, gère le temps de parole et peut, si besoin, utiliser des mécaniques simples (dés, jetons) pour relancer la dynamique. L'enjeu est de laisser vivre l'interaction sans sur-réguler.
Phase de débriefing (20–30 % du temps)
5
Guider la réflexion
C'est le moment où l'expérience vécue devient savoir conscient et transférable. Le débriefing n'est pas une option : c'est le cœur de l'apprentissage.
📌 Exemple tiré du guide
Une simulation de gestion de conflit en management
Un formateur en communication prépare une séance sur la conduite du changement. Il distribue trois fiches de rôle : un manager qui doit annoncer une réorganisation à son équipe, un collaborateur résistant, un collaborateur enthousiaste. Chaque fiche précise les objectifs du personnage et quelques informations confidentielles (contraintes personnelles, historique relationnel).
Pendant 30 minutes, les participants jouent la scène. Le formateur observe sans intervenir et prend des notes sur les stratégies de communication à l'œuvre. Au débriefing, il s'appuie sur ces observations concrètes pour relier ce qui vient de se passer aux apports du cours : écoute active, reformulation, gestion des objections.1
3. Le débriefing : là où tout se joue vraiment
Sans débriefing structuré, le jeu de rôle ne forme pas vraiment. Il divertit, il engage, mais l'apprentissage reste implicite, donc fragile.
Le débriefing remplit trois fonctions complémentaires : transformer l'expérience vécue en savoir conscient et transférable, permettre aux apprenants de s'approprier les notions abordées, et donner au formateur un aperçu du niveau de compréhension du groupe.
Permettre aux participants d'exprimer leurs ressentis à chaud, avant toute analyse.
💬 « Comment vous êtes-vous senti·e dans votre rôle ? »
Étape 2
Analyse descriptive
Reconstruire collectivement ce qui s'est passé : les actions, les stratégies, les tensions.
💬 « Quelles stratégies avez-vous observées durant le jeu ? »
Étape 3
Généralisation conceptuelle
Faire le lien entre l'expérience vécue et les objectifs pédagogiques de la séance.
💬 « Comment cette simulation illustre-t-elle le concept de… ? »
Étape 4
Application et transfert
Explorer comment les leçons apprises peuvent s'appliquer dans d'autres contextes professionnels réels.
💬 « Comment utiliser ces compétences dans votre quotidien professionnel ? »
💡 À retenir : le débriefing représente 20 à 30 % du temps de séance. Ce n'est pas un bonus qu'on cale si le temps le permet : c'est une étape non négociable.
4. Ta posture : devenir un Maître du Jeu Facilitateur
C'est peut-être le changement le plus déstabilisant pour un formateur habitué à animer en frontal : en jeu de rôle, tu n'es plus au centre. Tu deviens un Maître du Jeu Facilitateur (MJ-Facilitateur), à la fois arbitre, narrateur et observateur.2
Concrètement, cela implique trois dispositions :
▶
Savoir s'effacer, ou intervenir au bon moment
Observer sans sur-réguler, mais relancer quand la dynamique s'essouffle. Ce n'est pas du laisser-faire : c'est une présence active et discrète.
▶
Pratiquer l'improvisation bienveillante
Accueillir les propositions inattendues des apprenants avec un « Oui, et… » plutôt qu'un « Non, mais… ». Se donner le droit à l'erreur, et le leur donner aussi.
▶
Gérer l'équité de parole et la sécurité du groupe
Canaliser les profils dominants, valoriser les plus discrets par des rôles adaptés. Établir des règles de respect mutuel dès le début pour permettre une expression libre sans jugement.
5. Par où commencer selon ton profil ?
Ces deux lectures ont été pensées pour des publics différents. Voici comment les utiliser selon là où tu en es.
🌱
Tu démarres de zéro
Commence par le modèle de simulation courte1 : pas de dés, pas de mécaniques complexes, juste un scénario, des fiches de rôle et un débriefing structuré. C'est réaliste pour une séance de 25 à 50 minutes, facile à insérer dans une progression existante.
Guide recommandé → Mon ptit doigt m'a dit
🎲
Tu connais le JDR comme loisir
Tu sais animer un petit groupe volontaire autour d'une table, mais gérer une session de formation, c'est différent. Ce shift fait l'objet d'un traitement précis dans le deuxième guide2 : différence entre groupe volontaire et groupe captif, contraintes horaires, nécessité d'expliciter les objectifs pédagogiques.
Guide recommandé → Le petit guide du professeur rôliste
🔬
Tu pratiques déjà la pédagogie active
Les deux approches se complètent parfaitement. Emprunte au second guide la richesse des univers, des systèmes de jeu et la réflexion sur les compétences socio-émotionnelles2, tout en gardant le canevas en 6 étapes1 comme colonne vertébrale de tes séances régulières.
Les deux guides à combiner
Questions fréquentes
Est-ce que j'ai besoin de connaître les règles de JDR pour me lancer ?
Non. Sur le format jeu de rôle-simulation, on peut se passer entièrement de dés et de mécaniques de jeu.1 Si tu veux aller plus loin progressivement, des systèmes ultra-simples sont proposés par ailleurs, avec des explications pas à pas.2
Comment éviter que la séance parte dans tous les sens ?
Un cadrage clair dès le départ (règles, temps, consignes de rôle) et une posture d'observateur actif sont les deux leviers essentiels.1 Pour les grands groupes, des techniques spécifiques existent : fiches prétirées, systèmes simplifiés, rôles de régulation.2
Comment justifier cette approche auprès de ma hiérarchie ou d'un commanditaire ?
Des arguments solides existent : compétences développées (communication orale, coopération, empathie, prise de décision), ancrage dans une pédagogie active reconnue, caractère structuré et évaluable du dispositif.2 Il est aussi possible de présenter le jeu de rôle comme une variante de la simulation ou de l'étude de cas, des méthodes classiques en formation.1
Combien de temps faut-il pour préparer une séance ?
Le dispositif est chronophage à mettre en place la première fois, et les deux sources le reconnaissent franchement. L'usage de fiches prétirées et la capitalisation d'une séance à l'autre permettent de réduire ce temps. Pour commencer, une simulation courte peut se préparer en 2 à 3 heures.
Envie d'aller plus loin ?
Ces deux guides sont consultables librement en ligne. Ils sont bien plus riches que ce que cette synthèse peut restituer.
Et toi, tu aurais envie de tester quoi en premier ? Un jeu de rôle-simulation sur une thématique de ta prochaine formation, ou plutôt explorer les mécaniques de JDR sur table ? Dis-moi en commentaire 👇
Notes
Jeux de rôle éducatifs : un guide pour les groupes d'enseignants, monptitdoigtmadit.fr. Disponible sur monptitdoigtmadit.fr
Benjamin Martin, Le petit guide du professeur rôliste — Le guide pratique dont vous êtes le héros, juin 2025, licence CC-BY-NC-SA. Disponible sur d1000etd100.com
Infographies réalisées avec NotebookLM à partir des sources ci-dessus.